设为首页
加入收藏
关注我们:
手机客户端
关注微信公众号
打开微信扫一扫
0839-6280182
您好!欢迎来到还看今昭,昭化权威新闻门户网站
搜索
首页
综合要闻
人大机构
监督工作
代表工作
决定决议
选举任免
基层人大
工作规范
机关建设
智慧人大
今日是:
当前位置:
网站首页
工作规范
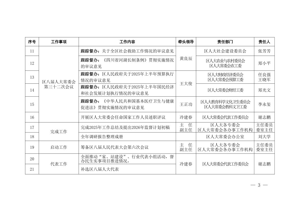
关于印发《区人大常委会12月份重点工作安排》的通知
2025-12-03
来源:昭化人大
作者:昭化人大
浏览:
次