首届蜀道生态文学奖
评奖公告
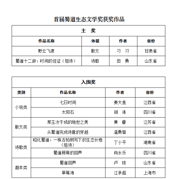
按照《首届“蜀道生态文学奖”评奖方案》安排,初评审读小组、终评专家组分别完成了参评作品资格审核、初评和终评评审工作,专家评审组投票产生了10件获奖作品。经公示无异议,现将获奖名单公告于后。
附件:首届蜀道生态文学奖获奖作品
首届蜀道生态文学奖组织委员会办公室
2025年2月8日

首届蜀道生态文学奖
评奖公告
按照《首届“蜀道生态文学奖”评奖方案》安排,初评审读小组、终评专家组分别完成了参评作品资格审核、初评和终评评审工作,专家评审组投票产生了10件获奖作品。经公示无异议,现将获奖名单公告于后。
附件:首届蜀道生态文学奖获奖作品
首届蜀道生态文学奖组织委员会办公室
2025年2月8日
