返回
昭化人大
广元市昭化区人民代表大会常务委员会公报(2025年第5期)
昭化人大
2026-04-01
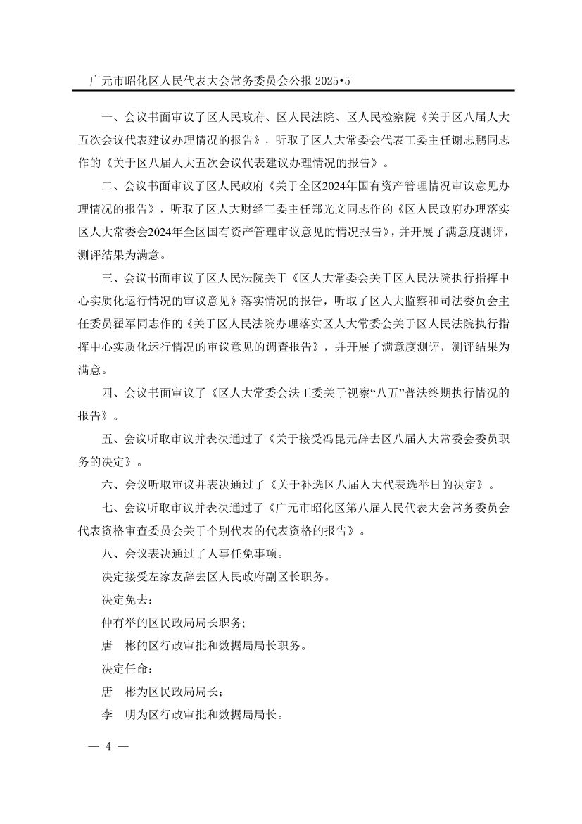
首页
精彩视频
+
媒体矩阵
会员中心
快捷导航
电视栏目
文明实践
专题展播
昭化之声
昭化人大
昭化政协
昭化党校
融媒动态
昭化新闻
还看今昭
互动活动
新闻专题